Client:
SELF
Role:
Lead UIUX Designer and Researcher
Duration:
3 Month
FANCYÉN is a subscription-based designer jewelry brand that allows users to receive credits(2 levels) for purchasing the selection on the website or surprising box from editors based on their subscription plan, and exchange outdated items for credits that can be added to their account, enabling them to continue purchasing other designs on the website. Users have the option to make direct purchases at retail prices, and they can unsubscribe from the service at any time without losing the credits in their account. There is also a community built within the app for the fancyérs(members) to communicate with each other.

Product Background

Background
The subscription-based business model has gained popularity across various industries. Our focus is on a unique segment: designer jewelry. The proposed service allows subscribers to receive and exchange jewelry pieces monthly, fostering a dynamic and sustainable approach to fashion.
Problem Statement
The lack of flexible and sustainable solutions in the fashion jewelry industry has an adverse effect on the environment and leaves a shortage of dynamic designs.

Research
Secondary Research
According to "Global Subscription Box Industry Research Report, Competitive Landscape, Market Size, Regional Status, and Prospect.“ from Global Research Insights, the global Subscription Box market size was valued at USD 22000 million in 2021 and is expected to expand at a CAGR of 19.51% during the forecast period, reaching USD 64100 million by 2027.
Primary Research
To better understand potential customers' perceptions, motivations, and behaviors regarding a subscription-based designer jewelry service, we’ve conducted competitive analysis, qualitative and quantitative research to inform business strategy and UIUX design.
“ 70% of the shoppers are in market for sustainable fashion. ”
Research Findings
Research Question
What attitudes, preferences, and perceived values do customers have about a subscription-based designer jewelry service, and how do these things affect their choice to sign up for one?
Competitive Analysis
Focus on sustainability, ownership, and customization to differentiate from competitors.
Emphasize eco-friendly practices, personalized options, and a community for subscribers is unique to the market.
Qualitative Research
(Interviews)
Nearly all of our interviewers prefer artisanal, unique jewelry with a backstory, not just fast fashion pieces .
Jewelry's sentimental value is key for marketing.
Jewelry's longevity and worth influence purchase decisions.
UI/UX must be engaging yet simple.
Quantitative Research
(Survey)
Young to middle-aged female audiences should be targeted.
Prioritize features around quality, affordability,and sustainability.
Sustainability is a significant concern, with a high rating (average 3.7/5) for its importance in fashion choices.
80% of respondents are interested in exchanging old jewelry for credits towards new pieces. This suggests there is potential for growth if the service is tailored to these preferences.

Design Process
01
Figure out solutions
Our Unique Features
Curate unique, story-rich jewelry.
Offer tailored subscription options and free returns all the time.
Adopt eco-friendly jewelry practices.
Emphasize emotional marketing messages.
Design a simple, engaging UI.
Price for value and affordability.
Build an interactive subscriber community fostering a sense of community.
Beyond caring about the environment, we fully commit to sustainability.
Eco-friendly Practices: Sustainable sourcing, recycling program, and green packaging.
Economic: Non-expiring credits to boost retention, exchange program to maintain inventory.
Community: Support for local artisans, and educational content on sustainable jewelry pieces and promote fair trade.
Educational Content: Providing information on sustainability in fashion jewelry to raise awareness
User personas represent key segments of FANCYÉN's customer base, helping us design a subscription experience that resonates with real users. By identifying distinct characteristics, behaviors, and motivations, personas allow us to tailor our product offerings, marketing strategies, and user experiences more effectively.
FANCYÉN’s primary audience
Style Enthusiasts: Individuals who view jewelry as an extension of their personal brand and expression.
Busy Professionals: Customers seeking high-quality, versatile jewelry that transitions between work and social settings.
Sustainability Advocates: Users who value ethically sourced and environmentally responsible jewelry.
Trendsetters: People who enjoy staying on top of fashion trends without overcommitting to permanent purchases.
02
Craft target personas
I strat with Building an easy and attractive onboarding process which I believe is the most important part among all flows.
After that, I designed for the edge cases found during testing. I then built some other flows and prototypes.
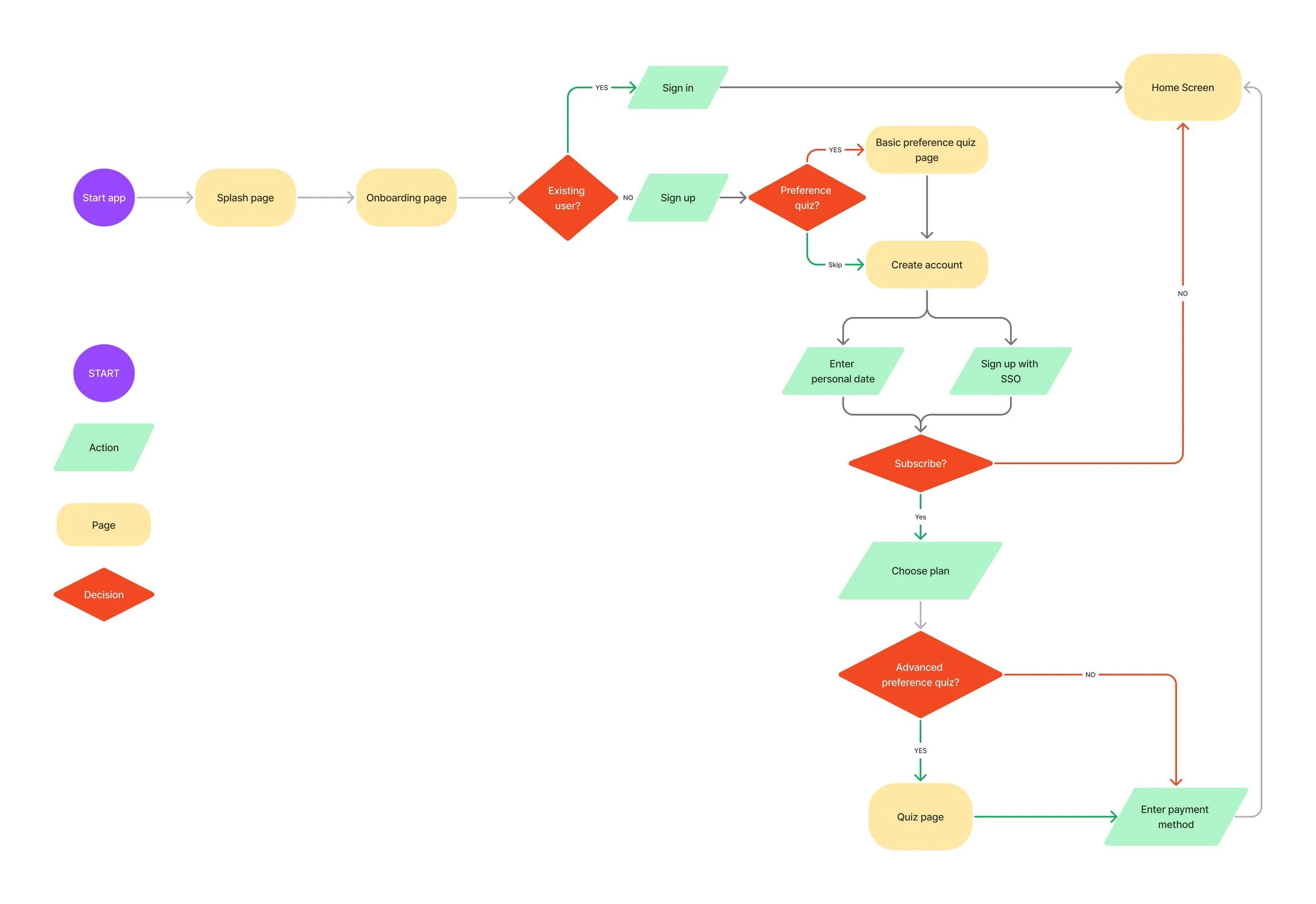
03
Create user flows

Testings
10 users in 3 testings sessions for the Onboarding, Desirability and Persuasion, General shopping and check out and Introduction experiences.
I’ve conducted usability test of each flow of the prototype and here are some comments I gathered:
The subscription process is straightforward but could benefit from more information on credit value.
Introductory slides are informative, but too wordy.
Filtering and sorting are functional but can be refined for better mobile responsiveness.
The community engagement incentive is effective but the execution could be less disruptive
After this round of the testing, I’ve improved as below:

Business Model
I took a step further because this type of subscription app absolutely requires this in order to operate or even to run a trial.

Going Forward

Next Steps
Iterate with User Feedback: Conduct more usability tests to refine the app based on diverse user insights.
Enhance Accessibility: Make the app more accessible for all users through improved navigability and color schemes.
Expand Community Features: Deepen social interactions within the app to boost user engagement.
Incorporate AI: Use AI for personalized experiences, like recommendations and virtual try-ons.
Changes for Future Projects
Broaden Early User Research: Start with wider user research to better understand target audience needs.
Explore Different Prototyping Tools: Use a variety of tools for more dynamic and interactive prototypes.
Emphasize Sustainable Design: Integrate sustainability into the design from the start.
Plan for Scalability: Design with future growth in mind to easily accommodate expansions.